Transformed Dataset
System Information Model
/
Transformed Dataset
/
Transformed Dataset
Project:
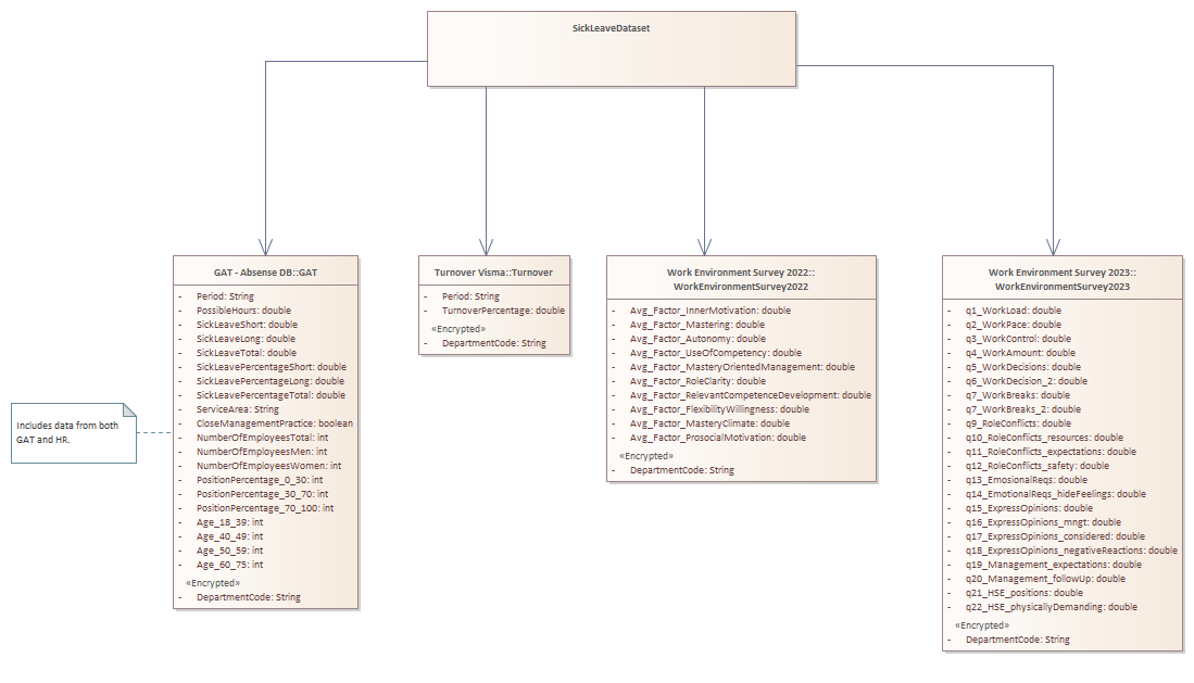
GAT - Absense DB
Turnover Visma
Work Environment Survey 2022
Work Environment Survey 2023
Transformed Dataset
SickLeaveDataset
Transformed Dataset : Class diagram
Created:
30.06.2025 14:48:28
Modified:
15.08.2025 07:51:25
Project:
Author:
XOQ
Version:
1.0
Advanced:
ID:
{56EE5B06-975A-4396-9BA1-185527D3D19C}